


类型:七日精选
图片来源:网络
图片来源:网络

ODD 编辑组
从世界发现故事、思考和专业知识。
2025年9月4日
#028 合成标识落地与 AI 终端演进
#028 合成标识落地与 AI 终端演进
《合成内容标识办法》正式施行规范生成内容;Pixel 10 评测凸显 AI 手机力;LLM Siri 计划扩展“世界知识”搜索;智能眼镜与触觉引擎专利、可视化记账等工具指向新交互趋势。
《合成内容标识办法》正式施行规范生成内容;Pixel 10 评测凸显 AI 手机力;LLM Siri 计划扩展“世界知识”搜索;智能眼镜与触觉引擎专利、可视化记账等工具指向新交互趋势。
📰 本周值得关注的资讯
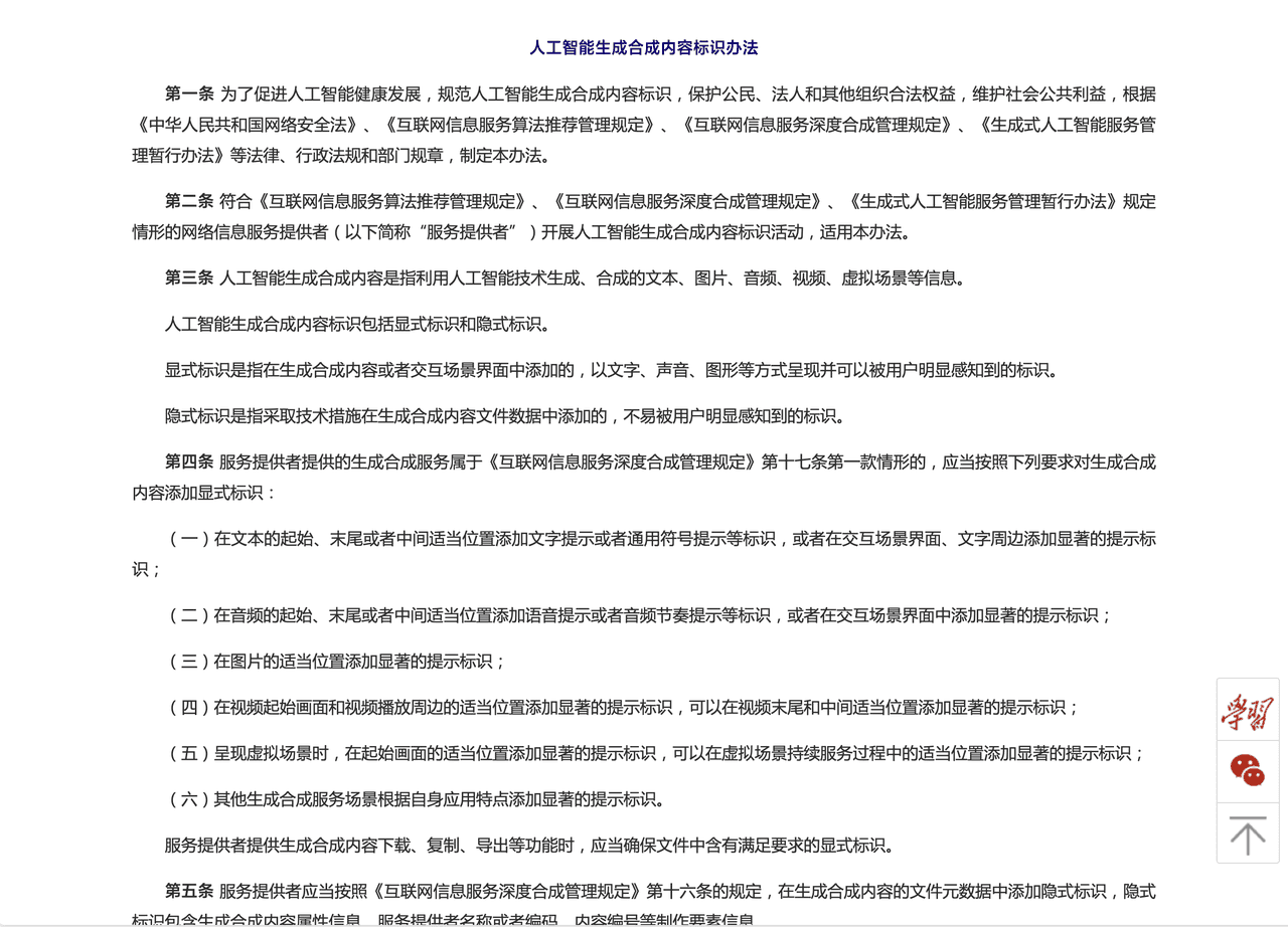
《人工智能生成合成内容标识办法》已于 9 月 1 日起施行
国家网信办等四部门联合发布的《人工智能生成合成内容标识办法》已于 9 月 1 日起正式施行。《办法》要求人工智能技术生成、合成的文本、图片、音频、视频、虚拟场景等信息均需要带有标识。《办法》针对以上信息提出六类需要添加显式标识的情况,要求生成合成内容的文件元数据中添加隐式标识,鼓励服务提供者在生成合成内容中添加数字水印等形式的隐式标识。
《人工智能生成合成内容标识办法》已于 9 月 1 日起施行
国家网信办等四部门联合发布的《人工智能生成合成内容标识办法》已于 9 月 1 日起正式施行。《办法》要求人工智能技术生成、合成的文本、图片、音频、视频、虚拟场景等信息均需要带有标识。《办法》针对以上信息提出六类需要添加显式标识的情况,要求生成合成内容的文件元数据中添加隐式标识,鼓励服务提供者在生成合成内容中添加数字水印等形式的隐式标识。



我在视频号 @ 了 100 次腾讯元宝,和 AI 在评论区聊天上头了
元宝的评论区集成不仅是技术升级,更是社交互动方式的转变:
无缝体验: 不用离开视频或打开其他应用,AI 就在你身边,体验流畅不打断。
社区共创: 一个人提问,其他人可以跟进,评论区变成集体讨论和知识分享的空间。
情绪价值: 很多人觉得和 AI 聊天比找朋友更轻松,AI 总是在线、不会冷落你,也不会评判你。
我在视频号 @ 了 100 次腾讯元宝,和 AI 在评论区聊天上头了
元宝的评论区集成不仅是技术升级,更是社交互动方式的转变:
无缝体验: 不用离开视频或打开其他应用,AI 就在你身边,体验流畅不打断。
社区共创: 一个人提问,其他人可以跟进,评论区变成集体讨论和知识分享的空间。
情绪价值: 很多人觉得和 AI 聊天比找朋友更轻松,AI 总是在线、不会冷落你,也不会评判你。



LLM Siri 将于 2026 年初推出“世界知识”搜索功能
该功能最初将仅限于 Siri 使用,但未来可能会添加到 Spotlight 搜索和 Safari 浏览器中。苹果还考虑过开发一款类似聊天机器人的搜索应用,但目前尚不清楚是否会实现。
LLM Siri 将于 2026 年初推出“世界知识”搜索功能
该功能最初将仅限于 Siri 使用,但未来可能会添加到 Spotlight 搜索和 Safari 浏览器中。苹果还考虑过开发一款类似聊天机器人的搜索应用,但目前尚不清楚是否会实现。



今日华为 Mate XTs 非凡大师及全场景新品发布会
华为将于 9 月 4 日 14:30 举办华为 Mate XTs 非凡大师及全场景新品发布会,将发布新款华为三折叠屏手机。
今日华为 Mate XTs 非凡大师及全场景新品发布会
华为将于 9 月 4 日 14:30 举办华为 Mate XTs 非凡大师及全场景新品发布会,将发布新款华为三折叠屏手机。



🔍 值得关注的细节
📒 本周值得读的文章
How to design in cursor without the ai-generated smell
实用指南,如何利用 AI 做出准确的设计操作。
How to design in cursor without the ai-generated smell
实用指南,如何利用 AI 做出准确的设计操作。
🌟 本周值得关注的专利
苹果的防震触觉引擎专利
专利的核心是一个重新设计的触觉引擎外壳,该外壳集成了非线性弹簧组件,特别是悬臂叶片弹簧,这些弹簧可以吸收和重新分配冲击力。这些弹簧被设计成在应力下弯曲,以减少可能导致敏感内部组件损坏的峰值负载。
谷歌的一项新智能眼镜专利揭示了他们对情境感知、多模态可穿戴计算的愿景
谷歌获得了一项专利,该专利概述了一种先进的智能眼镜系统,旨在通过多模态感知、动态显示控制和智能用户交互提供实时情境辅助。这项专利体现了谷歌的雄心壮志,即打造一个无缝集成环境感知、用户意图和自适应反馈的可穿戴计算平台,将智能眼镜定位为环境计算的核心接口。
苹果的防震触觉引擎专利
专利的核心是一个重新设计的触觉引擎外壳,该外壳集成了非线性弹簧组件,特别是悬臂叶片弹簧,这些弹簧可以吸收和重新分配冲击力。这些弹簧被设计成在应力下弯曲,以减少可能导致敏感内部组件损坏的峰值负载。
谷歌的一项新智能眼镜专利揭示了他们对情境感知、多模态可穿戴计算的愿景
谷歌获得了一项专利,该专利概述了一种先进的智能眼镜系统,旨在通过多模态感知、动态显示控制和智能用户交互提供实时情境辅助。这项专利体现了谷歌的雄心壮志,即打造一个无缝集成环境感知、用户意图和自适应反馈的可穿戴计算平台,将智能眼镜定位为环境计算的核心接口。
🍚 本周的下饭信息
三星计划在本月晚些时候在韩国举办一场大型活动,届时将揭晓 AI 智能眼镜、XR 耳机以及他们首款双折叠 Galaxy 手机。瞅一眼👀
苹果专利探索 iPhone 下一代 MagSafe:对位更精准、组件更纤薄,支持手势追踪等。瞅一眼👀
向阳乔木联合姚金刚整理出这份 21 万字的《GEO 白皮书》系统梳理了 GEO 的核心方法和实操指南。《GEO白皮书:AI搜索时代的品牌增长新范式》
谷歌图像模型 Gemini 2.5 Flash 的幕后团队对谈。瞅一眼👀
罗永浩 × 何小鹏对谈,何小鹏曾经邀请老罗去做飞行汽车。瞅一眼👀
三星计划在本月晚些时候在韩国举办一场大型活动,届时将揭晓 AI 智能眼镜、XR 耳机以及他们首款双折叠 Galaxy 手机。瞅一眼👀
苹果专利探索 iPhone 下一代 MagSafe:对位更精准、组件更纤薄,支持手势追踪等。瞅一眼👀
向阳乔木联合姚金刚整理出这份 21 万字的《GEO 白皮书》系统梳理了 GEO 的核心方法和实操指南。《GEO白皮书:AI搜索时代的品牌增长新范式》
谷歌图像模型 Gemini 2.5 Flash 的幕后团队对谈。瞅一眼👀
罗永浩 × 何小鹏对谈,何小鹏曾经邀请老罗去做飞行汽车。瞅一眼👀
继续阅读





